Materi Pembelajaran
Informatika Kelas VIII
Tingkat SMP
Link PMM
Pengenalan Basis Data dan Pengolahan Data
Definisi Basis Data:
- Basis Data:
Basis data adalah kumpulan data yang terorganisir secara sistematis sehingga dapat diakses, dikelola, dan diperbarui dengan mudah. Data tersebut bisa berupa teks, angka, gambar, atau kombinasi dari berbagai tipe data lainnya yang disimpan dalam tabel, dan masing-masing tabel memiliki baris (record) dan kolom (field).
- Organisasi Data:
Basis data terdiri dari berbagai jenis data yang saling berkaitan dan disimpan dalam format yang memungkinkan pengambilan informasi secara efisien. Struktur data ini memungkinkan pengguna untuk melakukan pencarian, pemfilteran, dan pengambilan data dengan cepat dan akurat.
- Sistem Manajemen Basis Data (DBMS):
DBMS adalah perangkat lunak yang digunakan untuk membuat, mengelola, dan memelihara basis data. Contoh DBMS termasuk MySQL, PostgreSQL, Oracle Database, dan Microsoft SQL Server.

gambar 1. Stuktrur DBMS
sumber gambar : klik disini
Fungsi Utama Basis Data
-
Penyimpanan Data, menyimpan data secara terstruktur untuk memudahkan pengelolaan dan pencarian informasi. Struktur ini memungkinkan data disimpan dalam format yang konsisten dan dapat diakses dengan cara yang efisien.
-
Manajemen Data, mengelola data secara efisien dengan memastikan data selalu mutakhir dan akurat. DBMS memungkinkan berbagai operasi seperti penambahan, penghapusan, dan pembaruan data dengan menjaga integritas dan konsistensi data.
-
Akses Data, memudahkan pengguna dalam mengakses data secara cepat dan tepat. Pengguna dapat menggunakan query untuk mengambil data spesifik dari basis data tanpa harus memahami struktur internalnya.
-
Keamanan Data, melindungi data dari akses yang tidak sah dan memastikan data hanya dapat diakses oleh pengguna yang berwenang. DBMS menyediakan mekanisme keamanan seperti autentikasi pengguna, otorisasi akses, dan enkripsi data untuk menjaga kerahasiaan dan integritas data.
-
Redundansi dan Inkonsistensi Data, mengurangi redundansi dan inkonsistensi data dengan menyimpan data di satu tempat yang terpusat. Hal ini membantu dalam mengelola data dengan lebih efisien dan mencegah duplikasi data yang tidak diperlukan
Contoh-Contoh Basis Data dalam Kehidupan Sehari-hari
-
Katalog Perpustakaan, mengelola informasi buku, penulis, dan status ketersediaan buku di perpustakaan. Basis data ini memungkinkan pengguna untuk mencari buku berdasarkan judul, penulis, atau kategori.
-
Daftar Hadir, mencatat kehadiran peserta didik atau karyawan dalam suatu organisasi atau sekolah. Data ini dapat digunakan untuk melacak kehadiran dan membuat laporan kehadiran.
-
Buku Telepon, menyimpan kontak nomor telepon dan informasi penting lainnya. Basis data ini memungkinkan pengguna untuk mencari kontak dengan cepat dan mudah.
-
Sistem Inventaris, mengelola informasi barang-barang di gudang atau toko, termasuk stok, harga, dan pemasok. Basis data ini membantu dalam melacak stok barang dan memperbarui informasi produk secara real-time.
-
Aplikasi Perbankan, menyimpan informasi transaksi, saldo, dan data nasabah. Basis data ini memungkinkan bank untuk mengelola rekening nasabah, memproses transaksi, dan menyediakan layanan perbankan online.
Manfaat Penggunaan Basis Data dalam Kehidupan Sehari-hari
-
Efisiensi pengelolaan data, basis data memudahkan pengelolaan data secara efisien, sehingga informasi dapat diakses dan diperbarui dengan cepat. Pengguna dapat mencari data yang mereka butuhkan tanpa harus memeriksa seluruh set data.
-
Pengambilan keputusan yang lebih baik, basis data menyediakan data yang akurat dan mutakhir, sehingga mendukung pengambilan keputusan yang lebih baik dalam organisasi. Data yang berkualitas tinggi memungkinkan pengambilan keputusan yang didasarkan pada informasi yang tepat.
-
Peningkatan produktivitas, dengan akses cepat ke data yang diperlukan, pengguna dapat menyelesaikan tugas lebih cepat dan efisien. Basis data memungkinkan otomatisasi proses, yang mengurangi waktu dan upaya yang diperlukan untuk mengelola data secara manual.
-
Keamanan data yang lebih baik, basis data dapat diatur dengan sistem keamanan yang ketat untuk melindungi data dari akses yang tidak sah dan kerusakan. DBMS menyediakan fitur seperti backup data, pemulihan data, dan pengelolaan hak akses untuk menjaga data tetap aman.
-
Pengurangan duplikasi data, basis data memungkinkan penyimpanan data dalam satu tempat yang terpusat, sehingga mengurangi duplikasi data dan inkonsistensi. Data yang disimpan dalam basis data terpusat dapat dikelola dengan lebih efisien dan akurat
Pengenalan Tabel

gambar 2. komonen tabel
sumber gambar : klik disini
Tabel adalah objek dalam basis data yang berisi data dalam bentuk baris dan kolom. Tabel menyimpan data dengan cara yang terstruktur sehingga memudahkan pencarian, pengelolaan, dan analisis informasi
Komponen Tabel
-
Baris/row (Record): Baris dalam tabel, juga disebut sebagai record atau entri, merupakan satu set data yang lengkap tentang suatu item. Setiap baris mewakili satu entitas atau item yang disimpan dalam tabel. Misalnya, dalam tabel daftar buku, setiap baris mewakili satu buku.
-
Kolom/columb (Field): Kolom dalam tabel, juga dikenal sebagai field atau atribut, mewakili jenis data yang disimpan. Setiap kolom memiliki nama dan tipe data tertentu, seperti teks, angka, atau tanggal. Contohnya, dalam tabel daftar buku, kolom mungkin termasuk “Judul”, “Penulis”, “Tahun Terbit”, dan “ISBN”.
Sel (Cell): Sel adalah pertemuan antara baris dan kolom, yang berisi data spesifik untuk satu atribut dari satu entitas. Misalnya, sel pada kolom “Judul” dan baris pertama bisa berisi judul buku tertentu
Mengenal entitas dan Atribut
Entitas adalah objek atau hal yang dapat diidentifikasi secara unik dan memiliki data yang ingin disimpan dalam basis data. Entitas bisa berupa benda nyata (seperti orang atau produk) atau konsep abstrak (seperti transaksi atau acara).
Contoh entitas:
- Mahasiswa: entitas yang menyimpan data tentang siswa di sebuah universitas.
- Buku: entitas yang menyimpan data tentang buku dalam perpustakaan.
- Transaksi: entitas yang menyimpan data tentang transaksi pembelian di sebuah toko.
Atribut adalah properti atau karakteristik yang mendeskripsikan entitas. Setiap entitas memiliki satu atau lebih atribut yang menjelaskan detail atau informasi spesifik tentang entitas tersebut.
Contoh atribut untuk entitas “Mahasiswa”:
- Nama: menyimpan nama mahasiswa.
- NIM: menyimpan nomor induk mahasiswa (sebagai identitas unik).
- Tanggal Lahir: menyimpan tanggal lahir mahasiswa.
- Jurusan: menyimpan informasi tentang jurusan yang diambil mahasiswa.
Berikut adalah contoh tabel entitas “Mahasiswa”:
| ID Mahasiswa | Nama | Tanggal Lahir | Jurusan |
| 1001 | Ahmad Rahman | 01-01-2000 | Teknik Informatika |
| 1002 | Budi Santoso | 12-05-1999 | Sistem Informasi |
| 1003 | Chandra Wijaya | 23-08-2000 | Teknik Sipil |
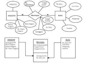
Penugasan dalam studi Kasus
![]() | ![]() |
gambar 3. entitas relasi /alur
sumber gambar : klik disini dan disini
Buat diagram entitas relasi yang menunjukkan hubungan antara tabel, identifikasi entitas utama dan hubungan di antara mereka, tabel yang memuat kolom-kolom untuk entitas, dengan memilih salah satu kasus berikut :
-
Katalog perpustakaan digital: Peserta didik dapat mempelajari bagaimana perpustakaan digital mengelola informasi buku dan memudahkan pencarian buku melalui sistem basis data. Peserta didik dapat memahami bagaimana data buku, penulis, dan status peminjaman dikelola dalam basis data perpustakaan.
-
Sistem absensi sekolah: Diskusikan bagaimana sistem absensi digital di sekolah membantu guru dan staf dalam mengelola kehadiran peserta didik dengan lebih efisien. Peserta didik dapat mempelajari bagaimana data kehadiran dicatat, disimpan, dan diakses oleh pihak yang berwenang.
-
Manajemen inventaris toko: Peserta didik dapat mengeksplorasi bagaimana toko-toko besar menggunakan basis data untuk mengelola stok barang dan memperbarui informasi produk secara real-time. Peserta didik dapat memahami bagaimana data stok, harga, dan pemasok dikelola dalam basis data inventaris
Silahkan dijawab pertanyaan berikut untuk mengukur pemahaman ananda tentang materi ini: Quiz Materi Pengenalan Data dan Pengolahan Data
untuk melihat pecapaian hasil penugasan dari soal latihan diatas, silahkan klik kolom search pada tabel dibawah ini :
| Timestamp | Score | Nama | Kelas | Sekolah Lainnya |
|---|---|---|---|---|
| 31/07/2024 07:16 | 100 / 100 | Abel Michaellia Amanda | 8 Hang Tuah | |
| 30/07/2024 05:56 | 83 / 100 | Abelvia Dwita Zahra | 8 Hang Lekiu | |
| 31/07/2024 22:21 | 100 / 100 | Adam Al Farizy | 8 Hang Tuah | |
| 28/07/2024 10:25 | 100 / 100 | Adhitya Sani Pratama | 8 Hang Lekiu | |
| 01/08/2024 07:00 | 66 / 100 | Aira Ataillah Syauqi | 8 Hang Tuah | |
| 02/08/2024 20:39 | 100 / 100 | Aisyah Rahayu Wulandari | 8 Hang Nadim | |
| 09/08/2024 20:08 | 100 / 100 | Akbar Ramadan | 8 Tuanku Tambusai | |
| 04/08/2024 20:20 | 100 / 100 | Akmal Aditya Putra | 8 Raja Ali Haji | |
| 29/07/2024 16:24 | 100 / 100 | Alda Fitria Anjani | 8 Hang Nadim | |
| 29/07/2024 19:12 | 100 / 100 | Aleza Alfero Sidauruk | 8 Hang Lekir | |
| 05/08/2024 20:23 | 17 / 100 | Ali Irfan | 8 Raja Ali Haji | |
| 06/08/2024 15:33 | 100 / 100 | Alvaro Zahy Lisyo | 8 Raja Ali Haji | |
| 05/08/2024 22:11 | 67 / 100 | Alya Nur Annisa | 8 Hang Nadim | |
| 30/07/2024 00:18 | 100 / 100 | Amirah Faiqah Simanjuntak | 8 Hang Lekir | |
| 25/07/2024 15:08 | 100 / 100 | Ancika Devine Fattyah | 8 Hang Tuah | |
| 30/07/2024 10:44 | 100 / 100 | Angelina Ridiatika | 8 Sultan Syarif Qasim | |
| 28/07/2024 11:07 | 100 / 100 | Angga Saputra | 8 Hang Lekiu | |
| 28/07/2024 13:34 | 100 / 100 | Anggi Rusdiani Colillah | 8 Sultan Syarif Qasim | |
| 30/07/2024 18:45 | 84 / 100 | Anil Husna | 8 Hang Jebat | |
| 29/07/2024 17:39 | 100 / 100 | Anisa Khusnatul Aulia | 8 Hang Tuah | |
| 28/07/2024 17:51 | 84 / 100 | Annisa Ainun Nabila | 8 Raja Ali Haji | |
| 01/08/2024 10:16 | 100 / 100 | Annisa Nabila Arifah | 8 Hang Nadim | |
| 06/08/2024 10:17 | 67 / 100 | Aqhira Rahmadani | 8 Tuanku Tambusai | |
| 28/07/2024 13:25 | 100 / 100 | Aqil Arnaldo Rivel | 8 Hang Tuah | |
| 11/08/2024 22:27 | 67 / 100 | Ardila Permata Andrini | 8 Sultan Syarif Qasim | |
| 29/07/2024 19:43 | 100 / 100 | Arif Dwi Cahyo Putro | 8 Hang Tuah | |
| 06/08/2024 20:00 | 66 / 100 | Arlan Novatra Bakri | 8 Tuanku Tambusai | |
| 09/08/2024 20:43 | 100 / 100 | Arya Ahmad Dani | 8 Tuanku Tambusai | |
| 28/07/2024 10:53 | 66 / 100 | Asyifa Aurellia.S | Lainnya | Smp 23 pekanbaru |
| 01/08/2024 08:56 | 66 / 100 | Athira Wardatunnisa | 8 Hang Tuah | |
| 29/07/2024 23:37 | 100 / 100 | Audina Apriani Syafira | 8 Sultan Syarif Qasim | |
| 28/07/2024 11:51 | 100 / 100 | Aulia Putri Ramadhani | 8 Raja Ali Haji | |
| 28/07/2024 15:24 | 100 / 100 | Aurella Narifa | 8 Sultan Syarif Qasim | |
| 09/08/2024 20:30 | 100 / 100 | Avriana Clara Qurratu Aini | 8 Tuanku Tambusai | |
| 08/08/2024 18:05 | 100 / 100 | Ayyaassy Alfawwaaz | 8 Hang Tuah | |
| 29/07/2024 15:10 | 34 / 100 | Azdky | 8 Hang Lekir | |
| 30/07/2024 21:09 | 100 / 100 | Azila Nur Azzuhra | 8 Hang Tuah | |
| 29/07/2024 08:40 | 100 / 100 | Azzira Ananda Zulvi | 8 Raja Ali Haji | |
| 29/07/2024 19:06 | 100 / 100 | Bilqis Durratul Jannah | 8 Hang Lekiu | |
| 28/07/2024 20:12 | 100 / 100 | Catryn Safitry | 8 Hang Nadim | |
| 04/08/2024 22:52 | 100 / 100 | Cesarima Saima Purri | 8 Hang Lekir | |
| 28/07/2024 20:36 | 83 / 100 | Chelsea Jelita | 8 Raja Ali Haji | |
| 28/07/2024 13:41 | 100 / 100 | Chelsea Khairunnisa Puti Miudy | 8 Hang Tuah | |
| 28/07/2024 19:50 | 100 / 100 | Chita Faiza Dwiguna | 8 Hang Tuah | |
| 28/07/2024 10:28 | 83 / 100 | Daffa Ibnu Hafidz | 8 Hang Lekiu | |
| 28/07/2024 19:37 | 83 / 100 | Deri Aditya | 8 Raja Ali Haji | |
| 02/08/2024 20:34 | 100 / 100 | Dian Novita Sari Sirait | 8 Hang Lekir | |
| 28/07/2024 21:29 | 100 / 100 | Dian Syafa | 8 Hang Jebat | |
| 01/08/2024 05:06 | 100 / 100 | Dina Hafidzah Mahendra | 8 Hang Nadim | |
| 07/08/2024 19:54 | 67 / 100 | Dinda Permata Sari | 8 Hang Nadim | |
| 29/07/2024 19:57 | 67 / 100 | Dirta Agresa Pratama Siregar | 8 Hang Lekir | |
| 28/07/2024 11:23 | 100 / 100 | Divana Khaira Alfitrah | 8 Raja Ali Haji | |
| 06/08/2024 21:12 | 100 / 100 | Dwiki Hanafi Rio Putra | 8 Hang Lekir | |
| 29/07/2024 17:29 | 100 / 100 | Dzikra Hanifah Hanun | 8 Hang Tuah | |
| 28/07/2024 19:41 | 100 / 100 | Dzulmi Rasyid | 8 Hang Lekiu | |
| 29/07/2024 19:20 | 84 / 100 | Efanya Claudia Situmeang | 8 Hang Lekir | |
| 26/07/2024 19:55 | 67 / 100 | Ernest Febyola Sinaga | 8 Hang Tuah | |
| 25/07/2024 12:12 | 100 / 100 | Evelyn Prameshwari Maharani Kurnia | 8 Hang Tuah | |
| 28/07/2024 19:16 | 100 / 100 | Faddila Nisa Azzahra | 8 Sultan Syarif Qasim | |
| 29/07/2024 19:53 | 83 / 100 | Fajar Hasanah Waliya Hamzah | 8 Hang Nadim | |
| 29/07/2024 15:08 | 83 / 100 | Farel Parsaulian Pasaribu | 8 Hang Lekir | |
| 07/08/2024 10:54 | 100 / 100 | Fathia Ayu Arimy | 8 Raja Ali Haji | |
| 31/07/2024 17:58 | 100 / 100 | Fathia Nur Syakhbania | 8 Hang Jebat | |
| 28/07/2024 19:32 | 100 / 100 | Fatih Mutawalli Aztian | 8 Hang Lekir | |
| 28/07/2024 13:29 | 100 / 100 | Fazila Putri Meilani | 8 Raja Ali Haji | |
| 30/07/2024 20:56 | 100 / 100 | Felicia Renta Pakpahan | 8 Hang Lekir | |
| 05/08/2024 20:15 | 100 / 100 | Fitra Tifhatul Akbar | 8 Raja Ali Haji | |
| 28/07/2024 21:26 | 100 / 100 | Fitri Aulia | 8 Sultan Syarif Qasim | |
| 28/07/2024 11:40 | 100 / 100 | Fitri Zahra | 8 Hang Tuah | |
| 25/07/2024 15:42 | 100 / 100 | Ghalih Fathir Pratama | 8 Hang Lekiu | |
| 01/08/2024 20:52 | 100 / 100 | Ghani Arsenio | 8 Hang Lekir | |
| 29/07/2024 19:59 | 100 / 100 | Gilberd Torres | 8 Hang Lekir | |
| 29/07/2024 19:09 | 100 / 100 | Grecia Putri Manalu | 8 Hang Lekir | |
| 26/07/2024 22:26 | 100 / 100 | Habib Pratama Satriya | 8 Hang Nadim | |
| 28/07/2024 10:09 | 100 / 100 | Hafiz Abdul Majid | 8 Hang Lekiu | |
| 30/07/2024 10:48 | 100 / 100 | Hafizah Alzahra | 8 Sultan Syarif Qasim | |
| 29/07/2024 20:17 | 66 / 100 | Hamdani Pratama | 8 Sultan Syarif Qasim | |
| 30/07/2024 19:09 | 100 / 100 | Haneea Husna | 8 Hang Tuah | |
| 30/07/2024 19:35 | 100 / 100 | Harun Sy | 8 Hang Kasturi | |
| 29/07/2024 16:15 | 17 / 100 | Hh | 8 Hang Nadim | |
| 06/08/2024 10:11 | 67 / 100 | Iffa Adilla Husna | 8 Tuanku Tambusai | |
| 31/07/2024 07:12 | 100 / 100 | Ilham Fitra Ramdhani | 8 Hang Tuah | |
| 28/07/2024 20:22 | 83 / 100 | Indah Auliani | 8 Sultan Syarif Qasim | |
| 30/07/2024 22:51 | 100 / 100 | Isaura Lincoln H. | 8 Hang Tuah | |
| 31/07/2024 19:57 | 83 / 100 | Islah Rizky Assyaddad | 8 Hang Tuah | |
| 28/07/2024 20:03 | 16 / 100 | Jahid | 8 Hang Jebat | |
| 28/07/2024 13:10 | 100 / 100 | Jeny Sanjana | 8 Raja Ali Haji | |
| 28/07/2024 10:11 | 100 / 100 | Jesika Christin Gea | 8 Hang Lekir | |
| 30/07/2024 09:14 | 100 / 100 | Julia Astrid | 8 Hang Nadim | |
| 07/08/2024 20:36 | 100 / 100 | Kafka Ghifary Akhtar | 8 Hang Jebat | |
| 28/07/2024 22:39 | 84 / 100 | Kayla Anisa Putri | 8 Hang Lekiu | |
| 28/07/2024 20:09 | 100 / 100 | Keysa Adilla Putri | 8 Hang Lekiu | |
| 02/08/2024 18:34 | 83 / 100 | Keysha Natasha Putri | 8 Hang Jebat | |
| 28/07/2024 17:23 | 49 / 100 | Keyza Aurellia | 8 Sultan Syarif Qasim | |
| 25/07/2024 19:46 | 100 / 100 | Leandra Winona Theomarta | 8 Hang Tuah | |
| 28/07/2024 11:57 | 33 / 100 | Ludevico Ubudillah | 8 Raja Ali Haji | |
| 05/08/2024 08:50 | 100 / 100 | M Ariq Ar Daffa | 8 Raja Ali Haji | |
| 01/08/2024 16:09 | 100 / 100 | M Syakhi Alghani Nursal | 8 Hang Nadim | |
| 25/07/2024 19:39 | 67 / 100 | M.Alpan Khairi | 8 Hang Lekiu | |
| 25/07/2024 17:37 | 100 / 100 | M.Fadhil | 8 Hang Tuah | |
| 29/07/2024 16:39 | 100 / 100 | M.Ghani Karim | 8 Hang Nadim | |
| 28/07/2024 22:22 | 100 / 100 | M.Habbib Orlando Ivandra | 8 Hang Jebat | |
| 05/08/2024 19:54 | 100 / 100 | M.Rafa Ramadhan | 8 Raja Ali Haji | |
| 28/07/2024 10:08 | 100 / 100 | M.Raffa Renaldo | 8 Hang Lekiu | |
| 02/08/2024 18:18 | 100 / 100 | M.Wafid Arroyan | 8 Hang Lekiu | |
| 28/07/2024 21:51 | 84 / 100 | Mario Ignasius Simanjuntak | 8 Hang Lekir | |
| 31/07/2024 17:38 | 83 / 100 | Marsel Dwi Pura | 8 Hang Nadim | |
| 25/07/2024 15:44 | 100 / 100 | Maulana Geri | 8 Hang Nadim | |
| 29/07/2024 22:04 | 100 / 100 | Maya Novita Sari | 8 Hang Kasturi | |
| 24/07/2024 20:40 | 100 / 100 | Melfika Damei Sinaga | 8 Hang Tuah | |
| 28/07/2024 21:22 | 84 / 100 | Meyrifha Zahardi | 8 Raja Ali Haji | |
| 29/07/2024 21:22 | 100 / 100 | Miranda Fersa Shakila | 8 Sultan Syarif Qasim | |
| 28/07/2024 20:17 | 100 / 100 | Moch Nizam Af | 8 Hang Tuah | |
| 07/08/2024 21:06 | 66 / 100 | Monalisa Oktavia Putri | 8 Hang Nadim | |
| 09/08/2024 19:18 | 68 / 100 | Muhammad Ilham | 8 Tuanku Tambusai | |
| 25/07/2024 12:06 | 66 / 100 | Muhammad Iqbal Irham | 8 Hang Tuah | |
| 24/07/2024 17:37 | 83 / 100 | Muhammad Nur Saidul Bahri Tanjung | 8 Hang Tuah | |
| 28/07/2024 10:55 | 100 / 100 | Muhammad Yogi Andika | 8 Hang Lekir | |
| 28/07/2024 10:33 | 100 / 100 | Mutiara Ramadhani | 8 Hang Lekiu | |
| 25/07/2024 19:04 | 100 / 100 | Mutiara Talita Putri M | 8 Hang Kasturi | |
| 29/07/2024 05:37 | 100 / 100 | Nabila Lovika | 8 Hang Lekiu | |
| 07/08/2024 19:41 | 100 / 100 | Nabila Ramadhani | 8 Hang Nadim | |
| 09/08/2024 20:06 | 100 / 100 | Nabilah Mawarda | 8 Tuanku Tambusai | |
| 08/08/2024 10:10 | 100 / 100 | Nadhira Ridwan | 8 Hang Lekiu | |
| 07/08/2024 19:45 | 100 / 100 | Nadia Ramadhona | 8 Hang Nadim | |
| 28/07/2024 14:25 | 84 / 100 | Nadya Febriana | 8 Hang Lekiu | |
| 01/08/2024 10:21 | 100 / 100 | Najmatul Mum Tazah | 8 Hang Nadim | |
| 27/07/2024 15:44 | 100 / 100 | Naka Tirtha | 8 Hang Kasturi | |
| 29/07/2024 16:13 | 67 / 100 | Nana | 8 Hang Nadim | |
| 30/07/2024 20:58 | 100 / 100 | Nanda Vermana | 8 Hang Jebat | |
| 28/07/2024 20:04 | 100 / 100 | Naufal Hadi | 8 Raja Ali Haji | |
| 26/07/2024 15:46 | 100 / 100 | Naufal Marverio Atha | 8 Hang Tuah | |
| 28/07/2024 10:40 | 100 / 100 | Naufallino Habibi Ardana | 8 Hang Lekiu | |
| 28/07/2024 21:04 | 100 / 100 | Nayla Al-Fara Fahsya | 8 Raja Ali Haji | |
| 30/07/2024 13:46 | 100 / 100 | Nayra Azzahra | 8 Hang Tuah | |
| 29/07/2024 21:08 | 100 / 100 | Nazwa Fatwa Unisa | 8 Hang Kasturi | |
| 28/07/2024 11:24 | 51 / 100 | Nikita Putri Andini Serigar | 8 Raja Ali Haji | |
| 30/07/2024 17:11 | 100 / 100 | Nurfa’Izah | 8 Hang Jebat | |
| 01/08/2024 10:20 | 100 / 100 | Priscilla Maharani | 8 Hang Nadim | |
| 28/07/2024 20:29 | 100 / 100 | Puji Ramadhani Azzahra | 8 Hang Tuah | |
| 28/07/2024 11:32 | 100 / 100 | Putri Alya Azizah | 8 Raja Ali Haji | |
| 28/07/2024 16:06 | 84 / 100 | Putri Amanda | 8 Sultan Syarif Qasim | |
| 28/07/2024 21:41 | 100 / 100 | Putri Indah Aprilia | 8 Hang Jebat | |
| 28/07/2024 20:35 | 100 / 100 | Qarsina Felicia Ramadhani | 8 Sultan Syarif Qasim | |
| 28/07/2024 21:24 | 100 / 100 | Radif Oktaminanda | 8 Hang Jebat | |
| 26/07/2024 13:47 | 100 / 100 | Radifan Al-Hafizh | 8 Hang Nadim | |
| 05/08/2024 20:02 | 100 / 100 | Raffa Abdillah | 8 Raja Ali Haji | |
| 28/07/2024 13:45 | 100 / 100 | Rafifah Nacinta Reya | 8 Hang Tuah | |
| 08/08/2024 16:38 | 67 / 100 | Raihan Yudistira | 8 Hang Nadim | |
| 29/07/2024 16:11 | 34 / 100 | Raisa Naida | Lainnya | Smp 40 |
| 28/07/2024 11:17 | 50 / 100 | Raisa Rahmadhani Safitri | Lainnya | SMP Negeri 23 Pekanbaru |
| 30/07/2024 20:08 | 83 / 100 | Raisha Zonia Ramadani | 8 Hang Jebat | |
| 24/07/2024 21:43 | 100 / 100 | Raisya Cahyati | 8 Hang Nadim | |
| 29/07/2024 16:08 | 33 / 100 | Raiza | 8 Raja Ali Haji | |
| 30/07/2024 19:16 | 50 / 100 | Rara Alisya | 8 Hang Jebat | |
| 28/07/2024 15:42 | 84 / 100 | Regina Apriliani | 8 Sultan Syarif Qasim | |
| 25/07/2024 15:34 | 100 / 100 | Rengga Andika Pratama | 8 Hang Nadim | |
| 07/08/2024 15:01 | 100 / 100 | Revan Dwi Saputra | 8 Hang Jebat | |
| 31/07/2024 15:42 | 100 / 100 | Rizqi Noviandi | 8 Hang Kasturi | |
| 28/07/2024 12:23 | 100 / 100 | Rizqullah Raditya Luthfi | 8 Hang Lekiu | |
| 26/07/2024 13:50 | 100 / 100 | Saidina Hamdani | 8 Hang Tuah | |
| 30/07/2024 22:38 | 66 / 100 | Salman Hafizh Afandra | 8 Hang Jebat | |
| 28/07/2024 15:32 | 100 / 100 | Salsabila Putri | 8 Hang Lekir | |
| 06/08/2024 19:08 | 67 / 100 | Sandhy Pratama Nst | 8 Raja Ali Haji | |
| 29/07/2024 16:03 | 67 / 100 | Sari Amanda Putri | 8 Hang Nadim | |
| 07/08/2024 19:43 | 100 / 100 | Satria Dwi Gunawan | 8 Hang Kasturi | |
| 28/07/2024 19:27 | 100 / 100 | Shakira Isnania | 8 Hang Jebat | |
| 25/07/2024 12:12 | 100 / 100 | Sherin Dea Syabilla Arjelita | 8 Hang Tuah | |
| 07/08/2024 16:05 | 67 / 100 | Siska Permata Sari | 8 Hang Jebat | |
| 29/07/2024 16:54 | 49 / 100 | Soleha Br Regar | 8 Hang Lekiu | |
| 29/07/2024 15:24 | 100 / 100 | Sultan Dante De Mongga | 8 Hang Nadim | |
| 28/07/2024 11:17 | 100 / 100 | Syafa Amelia Putri Nasutio | 8 Hang Tuah | |
| 28/07/2024 23:03 | 33 / 100 | Syafda Noval Aldiansyah | 8 Hang Jebat | |
| 28/07/2024 23:53 | 66 / 100 | Syalwi Maulana | 8 Raja Ali Haji | |
| 28/07/2024 16:07 | 67 / 100 | Syifa Naila Syahira | 8 Sultan Syarif Qasim | |
| 26/07/2024 20:38 | 100 / 100 | Syintia Mega Sari | 8 Hang Nadim | |
| 28/07/2024 22:27 | 100 / 100 | Tania Dwi Rahma | 8 Raja Ali Haji | |
| 29/07/2024 19:57 | 84 / 100 | Tiodi Rahmad Hariguna | 8 Raja Ali Haji | |
| 28/07/2024 21:40 | 84 / 100 | Tri Fazar Ramdani | 8 Hang Jebat | |
| 11/08/2024 21:27 | 84 / 100 | Vania Adinda Syukri | 8 Sultan Syarif Qasim | |
| 29/07/2024 21:58 | 50 / 100 | Vanisa Azara | 8 Hang Nadim | |
| 28/07/2024 19:23 | 66 / 100 | Vici Nediazzahra | 8 Raja Ali Haji | |
| 28/07/2024 14:14 | 83 / 100 | Violina Rahmadhani | 8 Hang Lekir | |
| 30/07/2024 13:53 | 83 / 100 | Viona Safira | 8 Hang Jebat | |
| 28/07/2024 14:48 | 100 / 100 | Vivian Aura Indriani W | 8 Hang Lekir | |
| 31/07/2024 15:09 | 66 / 100 | Yose Herman S | 8 Hang Nadim | |
| 29/07/2024 21:33 | 49 / 100 | Yusuf Suhendi Tanjung | 8 Hang Lekir | |
| 28/07/2024 21:56 | 100 / 100 | Zafirah Namiah | 8 Hang Kasturi | |
| 28/07/2024 15:16 | 100 / 100 | Zahra Arkana | 8 Sultan Syarif Qasim | |
| 10/08/2024 15:43 | 100 / 100 | Zahra Helvianti | 8 Tuanku Tambusai | |
| 02/08/2024 19:18 | 100 / 100 | Zahra Mya Ramadhani | 8 Hang Lekir | |
| 30/07/2024 10:47 | 100 / 100 | Zakiyah Latifah | 8 Sultan Syarif Qasim | |
| 09/08/2024 20:40 | 83 / 100 | Zalfa Zahira Putri Oganti | 8 Tuanku Tambusai | |
| 28/07/2024 18:34 | 83 / 100 | Zalya Rahel G. Sitanggang | 8 Hang Lekir | |
| 25/07/2024 12:12 | 84 / 100 | Zaskia Rahma Dani | 8 Hang Tuah | |
| 29/07/2024 15:13 | 100 / 100 | Zayid Rizgani | 8 Hang Kasturi | |
| 28/07/2024 13:48 | 84 / 100 | Zhafira Ullya Tumangor | 8 Hang Lekiu | |
| 09/08/2024 20:16 | 51 / 100 | Zhavira Azalia | 8 Tuanku Tambusai | |
| 28/07/2024 15:44 | 16 / 100 | Zifara Malika Anatama | 8 Sultan Syarif Qasim | |
| 28/07/2024 13:04 | 100 / 100 | Zivara Rahmadani | 8 Raja Ali Haji | |
| 12/08/2024 15:26:26 | 67 / 100 | Azania Balqis syaqira | 8 Sultan Syarif Qasim | |
| 12/08/2024 15:36:22 | 100 / 100 | Aurelya Ramadhan | 8 Hang Lekir | |
| 12/08/2024 17:36:53 | 66 / 100 | HANA CHRISTIN | 8 Hang Kasturi | |
| 12/08/2024 19:08:02 | 83 / 100 | Muthia annisya fitri | 8 Tuanku Tambusai | |
| 12/08/2024 19:53:25 | 100 / 100 | azahra nazihaah Juliandi pohan | 8 Tuanku Tambusai | |
| 12/08/2024 22:29:08 | 100 / 100 | Rasden Tsaqib | 8 Hang Lekiu | |
| 12/08/2024 22:47:43 | 17 / 100 | Petrus ramot christian h Munthe | 8 Hang Lekir | |
| 13/08/2024 15:18:50 | 100 / 100 | Diana Eka Safitri | 8 Hang Jebat | |
| 13/08/2024 19:25:45 | 51 / 100 | Aisya putri | 8 Hang Lekiu | |
| 13/08/2024 19:43:51 | 100 / 100 | Ahmad pahrizi | 8 Tuanku Tambusai | |
| 13/08/2024 20:41:56 | 100 / 100 | ABDUL SHAHEIZY | 8 Tuanku Tambusai | |
| 13/08/2024 21:44:48 | 33 / 100 | Nazwa salsabila | 8 Hang Kasturi | |
| 14/08/2024 22:19:23 | 83 / 100 | REZKY ADITIYA | 8 Hang Jebat | |
| 15/08/2024 14:22:11 | 17 / 100 | Rafa Zoe Maulana | 8 Hang Lekiu | |
| 15/08/2024 16:15:54 | 100 / 100 | kusno ilham saputra | 8 Hang Lekiu | |
| 16/08/2024 15:57:57 | 33 / 100 | bintang firjatullah | 8 Hang Lekir | |
| 18/08/2024 19:15:09 | 100 / 100 | Aurellia Calista | 8 Raja Ali Haji | |
| 18/08/2024 19:41:14 | 100 / 100 | Putri aulia.n | 8 Hang Lekir | |
| 19/08/2024 11:36:38 | 0 / 100 | raffa ferbiansyah | 8 Sultan Syarif Qasim | |
| 19/08/2024 13:32:34 | 100 / 100 | Arya adinata | 8 Hang Lekir | |
| 19/08/2024 15:38:50 | 84 / 100 | Putri Nur Hafizah Najiha | 8 Hang Nadim | |
| 19/08/2024 17:00:29 | 100 / 100 | Ridho Khairullah latif | 8 Hang Lekir | |
| 19/08/2024 17:28:59 | 49 / 100 | Rizky mizi sabri | 8 Sultan Syarif Qasim | |
| 19/08/2024 19:01:02 | 100 / 100 | HENLIS BRIAN PRATAMA | 8 Tuanku Tambusai | |
| 19/08/2024 19:07:52 | 100 / 100 | Arta Uli GlowAngel | 8 Hang Lekir | |
| 19/08/2024 19:55:45 | 83 / 100 | Fajri Febrian fithel | 8 Hang Lekiu | |
| 19/08/2024 21:22:26 | 68 / 100 | saskia afriana Putri | 8 Tuanku Tambusai | |
| 20/08/2024 13:22:12 | 84 / 100 | Rafa arya ramadhan | 8 Sultan Syarif Qasim | |
| 20/08/2024 14:48:15 | 50 / 100 | Aryadi akmal | 8 Hang Lekiu | |
| 20/08/2024 16:59:02 | 100 / 100 | Raflan Trio Putra | 8 Tuanku Tambusai | |
| 20/08/2024 19:03:42 | 66 / 100 | Rehan hadi rizky | 8 Sultan Syarif Qasim | |
| 20/08/2024 21:49:31 | 49 / 100 | Lorenzo | 8 Hang Kasturi | |
| 21/08/2024 5:16:49 | 100 / 100 | amelia aswir | 8 Hang Kasturi | |
| 21/08/2024 9:47:39 | 83 / 100 | Rafa Abdillah | 8 Hang Lekir | |
| 21/08/2024 9:48:25 | 100 / 100 | M DIMAS THREE DINATA | 8 Hang Lekir | |
| 21/08/2024 10:54:40 | 100 / 100 | Rexi adi wijaya | 8 Sultan Syarif Qasim | |
| 21/08/2024 14:29:53 | 100 / 100 | siwi galuh kinanti | 8 Hang Tuah | |
| 21/08/2024 18:16:38 | 50 / 100 | M. Rafan Abqary | 8 Hang Lekiu | |
| 21/08/2024 19:23:44 | 66 / 100 | Fadilla septiana | 8 Hang Nadim | |
| 21/08/2024 19:45:32 | 100 / 100 | Difki alwi | 8 Hang Nadim | |
| 21/08/2024 22:53:47 | 100 / 100 | Al akifi adli pranando | 8 Hang Nadim | |
| 22/08/2024 10:06:45 | 84 / 100 | Nanda | 8 Hang Lekiu | |
| 22/08/2024 10:34:59 | 100 / 100 | Iqbal Saputra | 8 Hang Nadim | |
| 22/08/2024 18:25:20 | 50 / 100 | YANEETA PUTRI AZYORIZ | 8 Hang Lekiu | |
| 22/08/2024 22:33:58 | 100 / 100 | Yulia Alifah Putri | 8 Raja Ali Haji | |
| 23/08/2024 9:25:57 | 100 / 100 | Alya Maisarah | 8 Sultan Syarif Qasim | |
| 24/08/2024 23:11:17 | 67 / 100 | Livia oktaviani | 8 Hang Lekiu | |
| 24/08/2024 23:51:06 | 83 / 100 | Rani wulan oktavia | 8 Hang Lekiu | |
| 24/08/2024 23:56:47 | 34 / 100 | annisa wahdaniya m | 8 Hang Nadim | |
| 25/08/2024 11:39:36 | 100 / 100 | jelita Oktaviani Puteri | 8 Hang Tuah | |



Leave a Reply